2023年5月1日,《互联网广告管理办法》正式实施,这是规制互联网广告的一部重要规章,各地市场监管部门都在积极地学习和贯彻,也组织了形式多样的培训和普法宣传。
近期,北京中凯(上海)律师事务所高级顾问丛大勇应邀先后为洛阳、太原、西宁等地市场监管部门的执法干部、互联网经营者、网络主播等作主题为 “《互联网广告管理办法》的理解和适用” 的培训,受到广泛好评。


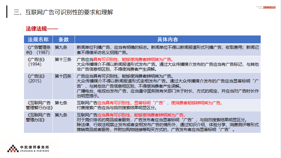
丛大勇顾问的培训围绕 “互联网广告监管法规的发展” “《互联网广告管理办法》的主要变化” “广告可识别性的要求和理解” “广告执法的几个重点问题” “常见广告违法行为解析” 等方面展开。培训不仅通过深入浅出的讲解让大家知道广告合规的基本要求和违法点,比如不得变相发布医疗、保健食品等广告,禁止发布含有导向问题、虚假内容的广告,弹出广告要做到一键关闭,等等;而且还通过分析行业发展和立法本意,帮助大家理解为什么会有这些规定和要求,以及如何把握行为实质,作出准确的判断,比如互联网广告的可识别性,实质是使消费者辨明其为广告,与其他非广告信息相区别,不致产生误解,保护消费者的知情权和选择权。






北京中凯(上海)律师事务所作为一家综合性的律师事务所,涉及各个法律业务领域,就合规领域而言,相关团队人员大部分从事律师业务多年,其中多人还同时或者分别拥有司法执法部门、市场监管执法、上市公司法总、头部互联网公司监管合规、世界 500 强公司法务等从业经验,具备专业的业务能力和丰富的实践经验。我们愿意继续积极参与合规普法宣传活动,努力为推动企业主体合规经营,做出我们的一点努力,与各方一起共同营造良好的营商环境。

