中凯研究|揭开“干细胞外泌体”的神秘面纱
来源: | 作者:蔡恩璇 | 发布时间: 628天前 | 293 次浏览 | 🔊 点击朗读正文 ❚❚ | 分享到:
图片




何为“外泌体”?

自2013年外泌体相关研究获得诺贝尔奖开始,外泌体研发持续升温。根据外媒报道,外泌体是2024年东京国际化妆品博览会上展示的最突出的活性成分之一。[1] 那么外泌体究竟是何方神圣?

外泌体是一类直径30-150nm,具有完整膜结构的细胞外囊泡,几乎所有类型的细胞都可以分泌外泌体,主要负责细胞间的物质运输和信息传递。一句话概括就是:外泌体就是一部货拉拉,装了自家一堆货(里面有miRNA,mRNA和lncRNA,还有细胞因子,或许还有点DNA),然后分泌出细胞外,再接着进入另一个细胞,卸车完事。[2]但并非所有的外泌体都能具有美容功效,外泌体的作用因来源不同而各有所异。目前,能作为美容产品的外泌体主要来源于干细胞,特别是间充质干细胞、脂肪干细胞和多能干细胞。作为干细胞的分泌产物,它们也获得了与干细胞相似的功能,具有独特的促进再生、细胞增殖和伤口愈合的能力。[3]

干细胞外泌体商业化应用场景及监管


(一)境外市场应用及监管


正是发现了干细胞外泌体具备的促进再生、细胞增殖和伤口愈合的能力,目前备受美容行业的青睐。特别是在海外,已经有多个国家(特别是美国、德国、英国、马来西亚等)乃至中国台湾、澳门等地都在研究外泌体应用,甚至已有护肤品和/或药品等在市面上出售。目前,最具市场价值的商业化应用场景是皮肤护理,其次是治疗抗衰老、脱发、自闭症、关节炎和帕金森氏症。另外,其他治疗还包括糖尿病、阿尔茨海默病等。

下表列举了部分境外地区外泌体产品的上市和受监管情况:
图片

(二)境内市场应用与准入困境


近年来,干细胞外泌体在组织再生修复领域的研究激发了中国大陆市场的关注和热情,并出现了在国内的医美、保健等大健康领域,被宣称为可“冻龄”、“逆龄”、“抗衰”,甚至是可治疗糖尿病、关节炎等各类慢性疾病的“神秘武器”。然而,此等“夸赞”对于这类前沿科研领域来说究竟是实事求是的客观表述还是妖魔化的捧杀,我们需要回归理性地去拨开云雾见真章。  
 

     1.作为化妆品原料应用


如干细胞外泌体作为化妆品原料应用,应符合《化妆品监督管理条例》、《化妆品注册备案管理办法》等法律、行政规章、技术规范对化妆品原料的监管要求:化妆品新原料需完成注册(对特殊化妆品和风险程度较高的化妆品新原料实行注册管理,其中特殊化妆品是指用于染发、烫发、祛斑美白、防晒、防脱发的化妆品以及宣称新功效的化妆品)或备案(对普通化妆品和其他化妆品新原料实行备案管理,其中普通化妆品是指特殊化妆品以外的化妆品),并在3年安全监测期内未发生安全问题,由国家药品监督管理局纳入已使用的化妆品原料目录。

但是,根据现行的《化妆品安全技术规范(2015年版)》第二章化妆品禁限用组分中的化妆品禁用组分(表1)编号第390号——人的细胞、组织或人源产品,是不被允许使用的。同时,2021年国家药监局修订发布的《已使用化妆品原料目录》中,仅见动物皮脂质、(动物)脐带提取物、(动物)胎盘蛋白等非人源产品的化妆品原料。可见,国家药品监督管理局未注册或者备案任何人源干细胞外泌体相关的化妆品原料,更遑论人源干细胞外泌体化妆品。

     2.作为药品申请上市


截止目前,国内大陆地区已上市获批了五款CAR-T药物,即复星凯特的阿基仑赛注射液、驯鹿生物的伊基奥仑赛注射液、药明巨诺的瑞基奥仑赛注射液、合源生物的纳基奥仑赛注射液,主要用于治疗大B细胞淋巴瘤、多发性骨髓瘤、B细胞急性淋巴细胞白血病、复发或难治性多发性骨髓瘤等。除此以外,尚未见任何其他细胞相关合法上市的药品。


因此,如人源干细胞外泌体要作为药品申请上市的,除应当遵循《药品管理法》、《药品注册管理办法》等普通药品监管要求外,由于涉及人类细胞,生产用细胞(可能直接来源于供者(自体或同种异体),也可能来源于细胞库)还需符合国家伦理方面的相关规定,应取得相关方的知情同意,建立“知情与保密”管理体系。[4]   

     3.作为保健食品注册/备案


如干细胞外泌体产品作为保健食品原料的合规应用,应符合《食品安全法》、《保健食品注册与备案管理办法》及《保健食品原料目录与保健功能目录管理办法》等法律法规对保健食品原料监管及产品注册/备案要求。纵观现行有效的《保健食品原料目录》,干细胞外泌体并未纳入其中。

2020年11月23日,国家市场监督管理总局发布了《允许保健食品声称的保健功能目录 非营养素补充剂(2020年版)(征求意见稿)》,其中表明“已不再受理审批抑制肿瘤、辅助抑制肿瘤、抗突变、延缓衰老保健功能,原有的促进泌乳功能、改善生长发育功能、改善皮肤油份功能与现有《保健食品原料目录与保健功能目录管理办法》规定的保健功能定位不符,上述功能不再纳入允许保健食品声称的保健功能目录。”虽然这还是草案,但从这一趋势可以窥见,抗衰、抑制肿瘤等带有治疗作用,不应属于保健食品的保健功能定位,而且这也与我国针对保健食品的广告宣传要求口径一致。因此,当前市面上若出现宣称“干细胞”/“外泌体”保健食品,具有抗衰、抗皱等功效的,可能涉嫌误导、欺骗消费者和虚假夸大宣传、明示或暗示具有医疗作用等违法违规行为。

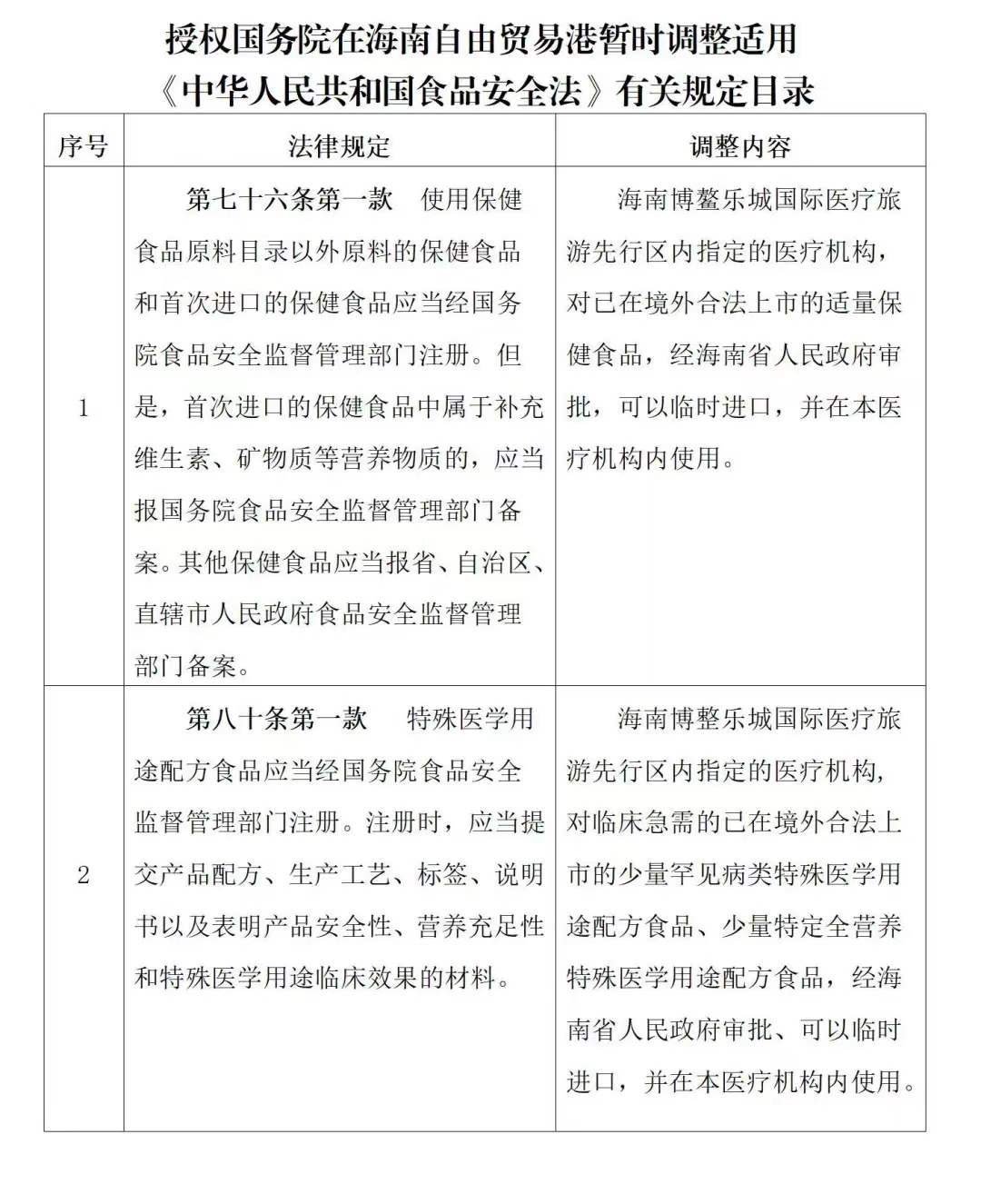
然而,在特定地区,如海南自由贸易港博鳌乐城对于进口保健食品的应用将有特殊待遇。根据《全国人民代表大会常务委员会关于授权国务院在海南自由贸易港暂时调整适用<中华人民共和国食品安全法>有关规定的决定》,自2024年10月1日起五年内,海南博鳌乐城国际医疗旅游先行区内指定的医疗机构,经海南省人民政府审批后,可以“临时进口”保健食品、特殊医学用途配方食品,并在该医疗机构内使用。
图片

     4.应用于医疗美容


如干细胞外泌体疗法/产品作为医疗技术或药品应用于医疗美容行业,应符合《医疗美容服务管理办法》、《医疗美容项目分级管理目录》的监管要求,即美容医疗机构和医疗美容科室应就其开展的干细胞外泌体医疗技术向登记机关备案,医疗美容所使用的外泌体药物(如有)应遵循国家药品监督管理局关于药品注册的监管要求合法获批上市。

     5.应用于疾病治疗


根据我国现行有效的《干细胞临床研究管理办法(试行)》,除造血干细胞移植治疗血液系统疾病外,其余干细胞治疗尚处于临床研究阶段,尚未进入临床应用阶段,遑论商业化应用。且干细胞临床研究机构还应当是三级甲等医院,具有与所开展干细胞临床研究相应的诊疗科目,还需获得相关专业的药物临床试验机构资格,具有与所开展干细胞临床研究相适应的、高水平专家组成的学术委员会和伦理委员会。

当然,国家为了积极推动干细胞技术的研发与推广,不同政府地区也建立了自己的特别先行区,允许当地特定医疗机构研发、制备并在本医疗机构内开展体细胞治疗临床研究和转化应用。代表性的地方政策包括:
图片

可见,干细胞相关的转化应用并未在全国大陆地区全面放开,而是在一些先行特区进行开展,因此,就市面上部分商家如火如荼宣传的干细胞外泌体疗法,用于治疗糖尿病、关节炎、阿尔兹海默症等慢性疾病,有抗衰功效等,消费者和拟将该类业务商业化运营的企业/商家应予以谨慎鉴别,看是否在国内允许的地区开展治疗(而非临床研究)、是否在该地区有资质的医疗机构开展、有无临床试验数据证明其有效性和安全性、产品是不是真的有外泌体、外泌体来源、浓度多少、有无临床试验证实产品是安全且有效等。

探索与思考


在我国大陆地区现行法律体系下,除特别先行区外,市场上声称出现的含有“人源干细胞外泌体”的化妆品、医美产品、疗法等均属违规产品,可能遭受“上市销售、经营或者进口未备案的普通化妆品”、“销售的化妆品外包装的标签标识含有虚假或者引人误解的内容”、“虚假宣传”、“违法发布医疗广告”、“未按规定执行进货查验记录制度、产品销售记录制度”、“销售劣药”等行政处罚;如达到刑事立案标准的,还可能涉及生产/销售假药罪、诈骗罪等。故相关经营者在开展涉及干细胞、外泌体的经营活动时,尤需警惕合规红线。

然而,上述案例就目前而言实际上并不多,且行政处罚后果也多以罚款小惩大诫,刑事处罚也趋向于轻刑化,可见我国司法机关和监管部门在处理具体案件时,为支持和鼓励行业发展预留出了一定的空间,彰显了一定程度的谨慎克制,避免一杆子打死整个新兴产业。

所以,尽管我国细胞行业监管依然属于强监管态势,但大方向仍然是在提高当地营商监管环境,促进当地细胞产业发展,相关经营者应当有信心继续投身于细胞/细胞衍生产品的研发、应用,探索该等产品的合法商业模式、技术成果转化,并建立起行业规范、共同促进行业合规化发展。


文章注释


[1] 《“诺奖级黑科技”外泌体成为2024年国际美容展最受欢迎产品!》,2024-03-26发布。

[2]《乘干细胞之东风——火爆“外泌体”的崛起》,2019-07-16发布。

[3] 同[1]。

[4] 《人源干细胞产品药学研究与评价技术指导原则(试行)》。


NEWS CENTER