

本文共计3536字 预计阅读时间:10分钟
引言 2026年2月6日,财政部、海关总署、税务总局联合发布的《关于跨境电子商务出口退运商品税收优惠政策的公告》(2026年第16号)。该公告明确,对2026年1月1日至2027年12月31日期间,符合条件的跨境电商出口退运商品,给予免征进口税收和退还出口关税的优惠。 这不仅是简单的政策延期,更是国家在复杂国际经贸环境下,为支撑中国跨境电商这艘年出口规模超2万亿元的“巨轮”行稳致远,注入的一剂强心针,下文系统解析这项政策的核心要点与实操关键。
一、政策背景:为何此时延续退运税收优惠?
政策的延续,是应对当前国际国内多重挑战的精准施策。 1.国际环境剧变:2025年,美国正式取消了对中国(及香港)商品的800美元“小额豁免”(de minimis)政策,欧盟等国也在收紧类似低价值货物免税政策。这直接推高了我国跨境电商出口成本及退货率,企业退运需求激增。 2.行业痛点亟待解决:跨境电商,尤其9810海外仓模式,天然面临滞销风险。此前,因“滞销”或“无理由退货”退运的商品,因不符合传统贸易“品质问题”的退运免税条件,企业需按一般进口货物全额缴纳关税、增值税、消费税,退运成本高昂,许多商品被迫在海外销毁或贱卖。 3.业态规模壮大与规范化需求:据海关总署初步统计,2025年我国跨境电商进出口2.75万亿元,比2020年增长69.7%。跨境电商成为外贸新动能。稳定企业预期、降低其逆向物流的税务负担,是支持新业态健康、可持续发展的关键。 因此,2026年第16号公告的出台,是国家层面为企业“减负松绑”、提升我国跨境电商国际竞争力的重要制度安排。
二、历史脉络:从“开创”到“准常态化”的三轮迭代
此项税收优惠政策并非横空出世,其制度确定性在三年内通过三轮公告得以确立和强化: 1.开创性立规(2023年):2023年第4号公告首次突破《进出口关税条例》传统框架,将“滞销、退货”正式纳入跨境电商出口退运商品的免税原因范围。 2.首次延期(2023年):2023年第34号公告将政策的适用出口窗口延长至2025年12月31日,回应了行业持续需求。 3.再延续并定型(2026年):本次2026年第16号公告,不仅将政策有效期无缝衔接至2027年12月31日,其标题更从“税收政策”明确为“税收优惠政策”,政策定位更加清晰,释放了长期化、稳定化的积极信号。 政策演进表明,跨境电商出口退运税收优惠已从“阶段性试验”走向“准常态化制度安排”,企业可据此进行更稳健的中长期业务规划。
三、核心内容解读:享受优惠必须满足的五大要件
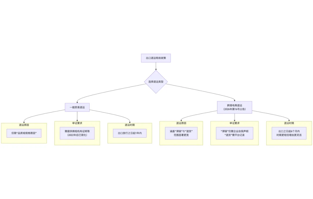
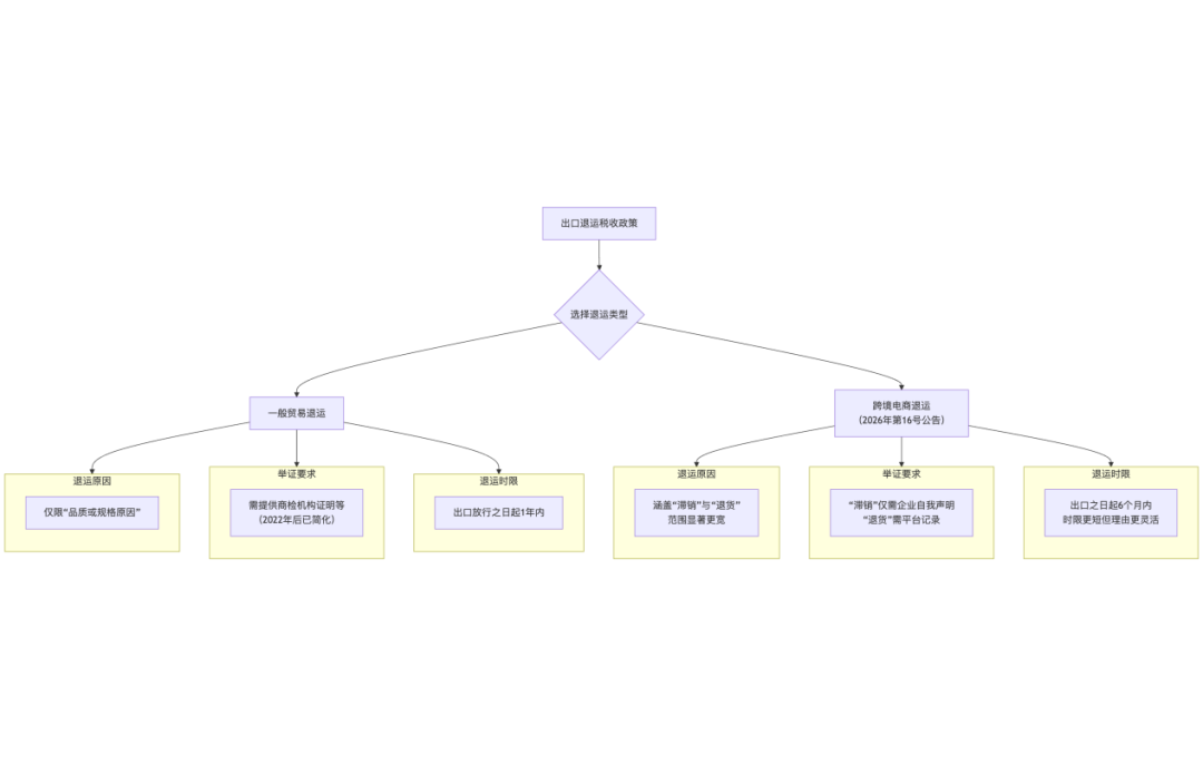
企业欲享受公告带来的税收红利,必须确保退运操作同时满足以下五个条件,缺一不可: 1.正确的监管代码 ·1210:保税跨境贸易电子商务(网购保税进口) ·9610:跨境贸易电子商务(零售直邮B2C) ·9710:跨境电商B2B直接出口 ·9810:跨境电商出口海外仓 (本次政策重点受益模式) 2.限定的退运原因 ·重要提示:传统贸易中适用的因“品质或规格原因”退运,不适用本公告。企业切勿混淆原因或进行伪报,否则将构成违规。 附图:跨境电商退运与一般贸易退运税收政策差异
退运商品原出口必须通过以下四种跨境电商专属海关监管代码申报:
原因严格限定为两类:“滞销”或“退货”。
3.严格的退运时限 ·通用规则:须在自出口之日起6个月内原状退运进境。 ·1210模式特殊规则:须在自海关特殊监管区域或保税物流中心(B型)出区离境之日起6个月内退运至境内区外。 ·关键点:时限按自然日计算,节假日不顺延。超期即丧失优惠资格,须按一般进口全额缴税。 4.商品须保持“原状” ·允许情形:最小商品形态与原出口时基本一致;虽经拆箱、检验、安装、调试等必要处理;能证明仅被客户试用后退货(虽被使用过,但属合理例外)。 ·禁止情形:增加任何配件或部件;经过任何加工、改装;已被使用且无法提供合理证明。 ·实务建议:退运前尽量保持原包装、原标签、配件齐全,并做好拍照、录像等证据留存工作。 5.注意负面清单与已退税处理 ·食品排除:退运商品不含食品(保健品等边缘商品存在归类争议,需谨慎判定)。 ·已办理出口退税的商品:必须先行补缴已退还的出口退税款,并取得主管税务机关出具的《出口货物已补税/未退税证明》后,方可凭此向海关申请办理进口免税手续。这是“先补后免”的核心操作环节。
这是实操中的难点和海关稽查重点。公告对“原状”作出了界定:
四、政策红利分析:税收减免带来的实际效益
符合上述条件的退运商品,可享受“免征进口环节三税”与“退还出口关税”的组合式优惠。 举例说明 某企业通过9810模式出口一批货物至海外仓,申报价值(完税价格)为100万元人民币。假设进口关税税率10%,增值税13%,消费税5%。 ·若不享受优惠,正常退运需缴纳:进口关税10万元 + 进口环节增值税14.3万元 [(100+10)*13%] + 进口环节消费税约5.79万元 = 合计约30.09万元。 ·享受2026年第16号公告优惠后:上述进口环节税款全部免征。若出口时已缴纳出口关税,还可申请退还。 ·节税效果:单笔退运直接节省约30.09万元成本,降本效果显著。 对于广泛采用9810海外仓模式的企业而言,此项政策与之前推出的“离境即退税”新政形成合力,构建了“出口及时退税,滞销合规退运”的良性循环,极大缓解了海外备货的资金占用和库存跌价风险。
五、合规操作指引:步步为营,防控风险
政策红利与合规义务一体两面,以下实操指南旨在帮助企业安全、顺畅地享受优惠: 第一步:退运前的内部准备与资料筹备 1.原因判定与材料准备: 若因滞销退运:起草并正式签署《自我声明》,明确承诺退运原因为滞销。 若因退货退运:系统收集跨境电商平台退货记录、买家拒收记录、与境外方的返货协议等证明材料。 2.商品状态核验:实地检验退运商品是否保持“原状”,并完成证据固定(照片、视频)。 3.税务状态自查:立即核查该批出口商品是否已办理出口退税。若已退税,必须优先启动补税程序,向税务机关申请取得《出口货物已补税/未退税证明》。 第二步:向海关申报退运并申请税收优惠 ·原《出口报关单》或《出口商品申报清单》 ·对应的《退运原因说明材料》(即上述自我声明或退货记录) ·《出口货物已补税/未退税证明》(如涉及) ·其他海关根据监管要求可能需提供的单证 第三步:构建长效合规管理体系与风险防范 1.单证档案管理:建立退运业务专项档案,所有相关单证(合同、发票、报关单、运输单据、退运申请材料等)应保存至少10年。 2.内部风险控制:设立专门岗位或流程,对每批退运业务的“原因真实性”、“状态符合性”和“时限合规性”进行三重复核。 3.信息系统支持:利用ERP等系统,实现出口、销售、退运数据的自动关联与预警,对时限、金额异常等情况设置提醒。 4.严守法律红线:坚决杜绝伪造材料、伪报原因、商品替换、篡改日期等违法行为。根据《税收征收管理法》及《刑法》,偷税、骗税行为将面临追缴税款、高额罚款,甚至追究刑事责任。
备齐以下材料,向海关提交申请:
结语:将政策优势转化为可持续的合规竞争力
《关于跨境电子商务出口退运商品税收优惠政策的公告》(2026年第16号)的延续与明确,是国家在逆全球化浪潮中赋予中国跨境电商企业的一项重要制度工具。它不仅是税收减免,更是提升企业风险管理能力、增强全球供应链韧性的战略支持。 然而,在“金税四期”大数据监管日益深入、海关智能查验不断升级的今天,合规运营能力已从发展助力演变为企业生存与竞争的基石。唯有精准理解政策本意、严格执行操作规范、建立前瞻性的合规内控体系,才能将政策红利安全、稳健、持续地转化为企业的核心竞争优势。 (本文基于《关于跨境电子商务出口退运商品税收优惠政策的公告》(财政部 海关总署 税务总局公告2026年第16号)及相关法律法规进行解读,仅供一般性参考,不构成正式的法律或税务意见。具体操作请以主管税务机关及海关的最新要求与指引为准。)
END
# 本文仅代表作者个人观点,不得视为中凯律师事务所或其律师出具的正式法律意见或建议。如需转载或引用本文内容,请注明出处。如您有意就相关法律问题进一步交流或探讨,欢迎扫码与本所联系 #